Your browser does not support the HTML5 canvas tag.
首页
首页 - 综合新闻 - 正文
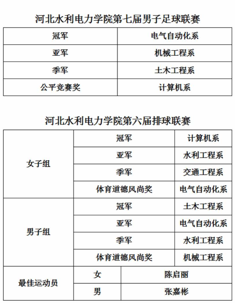
金年会2024年足、排球联赛圆满落幕
本信息由管理员于 2024-05-28 11:23:20 发 布 共 次访问

经过一个多月的紧张角逐,金年会2024年足、排球联赛于5月27日圆满结束。闭幕式在学校排球场隆重举行,体育教学部、各系相关领导以及参赛队齐聚一堂,共同见证了这一激动人心的时刻。

体育教学部主任王明阳致闭幕词。他高度评价了所有参赛队伍的出色表现,并向辛勤工作的裁判员和工作人员表达了诚挚的感谢。

通过此次赛事,进一步推动了校园体育文化的发展,为学生们提供了展示自我、超越自我的平台,同时也为校园生活增添了无限色彩。


(供稿单位:体育教学部)


上一条:金年会选派辅导员赴西安参加高校辅导员名师工作室建设专题研修活动 下一条:传承武术文化,展现学子风采——金年会举办第二届校园武术比赛

关闭